{{ 'fb_in_app_browser_popup.desc' | translate }} {{ 'fb_in_app_browser_popup.copy_link' | translate }}
{{ 'in_app_browser_popup.desc' | translate }}
{{ childProduct.title_translations | translateModel }}
{{ getChildVariationShorthand(childProduct.child_variation) }}
{{ getSelectedItemDetail(selectedChildProduct, item).childProductName }} x {{ selectedChildProduct.quantity || 1 }}
{{ getSelectedItemDetail(selectedChildProduct, item).childVariationName }}
๑企業活動包場服務
๑獨立具有隱密性的體驗空間
๑多元永續設計主題的體驗項目
‖ 請留下希望預定的日期、聯絡資訊,由專人與您聯繫 ‖
商品存貨不足,未能加入購物車
您所填寫的商品數量超過庫存
{{'products.quick_cart.out_of_number_hint'| translate}}
{{'product.preorder_limit.hint'| translate}}
每筆訂單限購 {{ product.max_order_quantity }} 件
現庫存只剩下 {{ quantityOfStock }} 件
REHOW提供企業活動包場服務!
部門同事們暫時卸下工作時的武裝,一起投入永續設計的創作樂趣中。

基本方案
▪課程品項價格另計,10件以上85折
▪飲用水供應
▪最多可容納30人
▪如有用餐需求,限制人數為20人以內
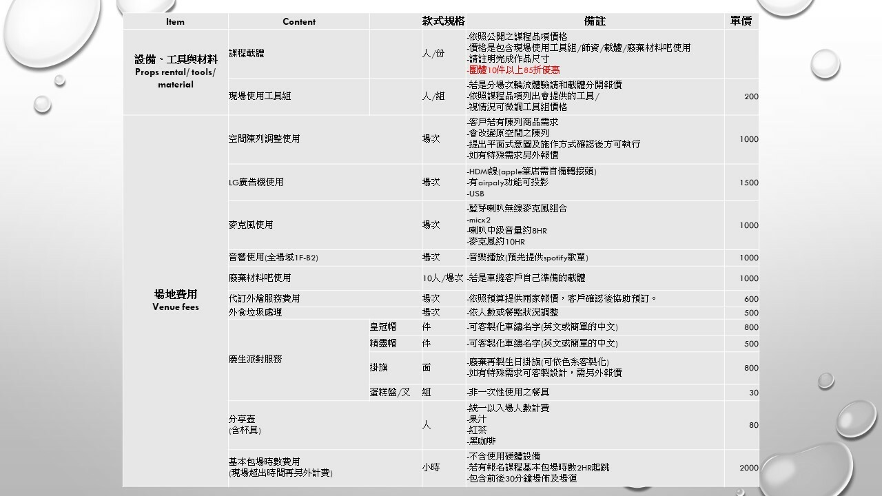
▪其餘加購服務可參考場地費用表單
體驗品項
可參考:https://www.rehow.org/pages/barrehow

☖ 包場服務加購表單


☖ 體驗空間示意圖
注意事項: